
省学会关于“土木建筑科技奖”的决定 
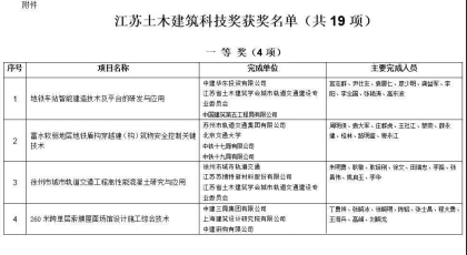
获奖名单
近日,江苏省土木建筑学会公布首届“江苏土木建筑科技奖”获奖名单,中建隧道徐州地铁1号线项目参与研究的《地铁车站智能建造技术及平台的研发与应用》课题,经过初审、现场答辩、专家投票环节,从34项入围项目中脱颖而出,斩获一等奖。 据悉,该课题由中建华东公司、上海同筑公司、同济大学、中建八局轨道公司、中建隧道等单位联合申报。该课题成果已在中建隧道承建的国内首座集明、暗、盖挖为一体的大型换乘地铁车站——彭城广场站全面应用,研究过程中取得14项专利、6项软件著作权、8篇核心论文的成绩,被鉴定为整体国际先进、两项关键技术国际领先。 该课题以BIM技术为核心,集成应用GIS、VR、物联网、移动互联、大数据等信息技术,实现信息智能采集、高效协同管理、数据科学分析、过程智慧预测的地铁车站智能建造,形成了集试验、探测、评价与控制为一体的地铁车站建造新技术体系;在国际上首次提出了基于贝叶斯概率准则的基坑变形8种变形模式,实现了围护结构实测变形模式的识别,强化了了现行规范;在国际上首创了TZM、TOS等BIM轻量化数据格式,实现了信息无损平移及海量模型数据移动端的流畅使用;研发的基于BIM的轨道交通智能建造管控平台,实现了施工全过程跟踪管理,也是我国地铁领域第一个投入实际工程并与施工管理逻辑完全吻合的智能建造平台。此项成果在推动轨道交通行业从信息化向智能化转变具有重大意义。 作为国内首座集“明-暗-盖挖”为一体的大型换乘车站、国内首座隧道群和坑中坑空间立体交错的半明半暗车站,彭城广场站包含1号线明挖厅地下五层结构、暗挖大断面隧道与横通道隧道洞群、换乘2号线站半盖挖车站,施工体量巨大。因其工程量大、施工工法多样、结构形式和周边环境复杂、工期紧迫,同时车站开挖又面临治理条带状高承压地下水等难题,施工条件极其艰难,被业界专家组评价为“江苏最难,全国罕见”。(文/中建隧道徐州地铁1号线项目:米尧)
|